接下来将介绍 context 原理。重点流程放在 context 的传递和更新两个方面。对于原理部分,我在这里只介绍了新版本 Context 的原理。感兴趣的同学可以看一下源码。
以 React 16.8 为例子🌰:
- 新版本 Context 位置:
react-reconciler/src/ReactFiberNewContext.js - 老版本 Context 位置:
react-reconciler/src/ReactFiberContext.js
希望大家带着这些问题去阅读
- 1 Provder 如何传递 context?
- 2 三种获取 context 原理 (
Consumer,useContext,contextType)? - 3 消费
context的组件,context 改变,为什么会订阅更新 (如何实现) 。 - 4 context 更新,如何避免
pureComponent,shouldComponentUpdate渲染控制策略的影响。 - 5 如何实现的 context 嵌套传递 ( 多个 Povider )?
# 1 context 对象
上述所说的老版本 context 就是 Legacy Context 模式下的 context ,老版本的 context 是采用约定式的使用规则,于是有了 getChildContext 和 childContextTypes 协商的属性和方法,这种方式不仅不够灵活,而且对于函数组件也存在局限性,所以在 v16.3 推出了新版本的 context,开发者能够更加灵活的运用 Context。新版本引入 context 对象的概念,而且 context 对象上除了保留了传递的信息 value 外 , 还有提供者 Provder 和消费者 Consumer。
# context 对象
要想吃透 context ,首先要研究一下 Context 对象是什么。上述讲到可以通过 createContext 创建一个 context 。那么万物之源就是这个 API ,接下来一起揭开 context 对象面纱。
export function createContext(defaultValue,calculateChangedBits){
/* context 对象本质 */
const context = {
$$typeof: REACT_CONTEXT_TYPE, /* 本质上就是 Consumer element 类型 */
_calculateChangedBits: calculateChangedBits,
_currentValue: defaultValue,
_threadCount: 0,
Provider: null,
Consumer: null,
};
/* 本质上就是 Provider element 类型。 */
context.Provider = {
$$typeof: REACT_PROVIDER_TYPE,
_context: context,
};
context.Consumer = context
}
如上可以很容易的看清楚 context 对象的本质,这里重点介绍三个属性
Provider本质上是一个 element 对象 $$typeof ->REACT_PROVIDER_TYPEConsumer本质上也是一个 element 对象 $$typeof ->REACT_CONTEXT_TYPE_currentValue这个用来保存传递给 Provider 的 value 。
# Provider 提供者
上述明白了 Provider 本质上是一个特殊的 React Element 对象,那么接下来重点看一下 Provider 的实现原理,研究 Provider 重点围绕这两个点。
- Provider 如何传递 context 状态的。
- Provider 中 value 改变,如何通知订阅 context。
之前的章节讲述了 jsx -> element -> fiber 的流程,按照这个逻辑,接下来看一下 Provdier 的处理。
- 首先标签形式的
<Provider>本质上就是REACT_PROVIDER_TYPE的 React Element 。<Provider>->REACT_PROVIDER_TYPEReact element 。 - 接下来 element 会转化成 fiber ,fiber 类型为 ContextProvider , React element ->
ContextProvide fiber。
ContextProvider 类型的 fiber ,在 fiber 调和阶段会进入到 beginWork 流程,这个阶段会发生两件事。
- 如果当前类型的 fiber 不需要更新,那么会
FinishedWork中止当前节点和子节点的更新。 - 如果当前类型 fiber 需要更新,那么会调用不同类型 fiber 的处理方法。当然
ContextProvider也有特有的 fiber 更新方法 ——updateContextProvider,那么如果想要深入Provder的奥秘,有必要看一下这个方法做了些什么?
react-reconciler/src/ReactFiberBeginWork.js
function updateContextProvider(current ,workInProgress,renderExpirationTime,) {
/* 获取 Provder 上的 value */
pushProvider(workInProgress, newProps.value;);
/* 更新 context */
if (oldProps !== null) {
const changedBits = calculateChangedBits(context, newProps.value;, oldProps.value);
if (changedBits === 0) {
//context 没有变化。如果孩子们都是一样的话。那么不需要更新
if (
oldProps.children === newProps.children &&
!hasLegacyContextChanged()
) {
return ... // 停止调合子节点,收尾工作
}
} else { /* context 改变,更新 context */
propagateContextChange( workInProgress,context, changedBits, renderExpirationTime,);
}
}
/* 继续向下调和子代 fiber */
...
}
如上保留了 updateContextProvider 的核心流程如下:
- 第一步: 首先会调用
pushProvider,pushProvider会获取 type 属性上的 _context 对象,就是上述通过createContext创建的 context 对象。然后将 Provider 的 value 属性,赋值给 context 的 _currentValue 属性上。这里解释了 Provder 通过什么手段传递 context value,即通过挂载 context 的 _currentValue 属性。 - 第二步: 通过
calculateChangedBits计算出 changedBits ,calculateChangedBits内部触发 context 对象上的_calculateChangedBits,细心的同学可以发现,在调用createContext的时候,实际上是有第二个参数的calculateChangedBits,在更新 Provider 的时候这个参数就派上用场了,当它返回的changedBits === 0的时候,那么还会浅比较 children 是否发生变化,还有就是有没有legacy context,如果这三点都满足的话,那么会判断当前 Provider 和子节点不需要更新,那么会 return 停止向下调和子节点。 - 第三步(重点):在实际开发中,绝大多数当 value 发生变化,会走
propagateContextChange这个流程,也是 Provider 更新的特点。那么这个方法到底做了些什么呢?接下来重点看一下这个函数做了些什么?
propagateContextChange 函数流程很繁琐,这里简化了流程,保留了最核心的部分。
function propagateContextChange(workInProgress,context){
let fiber = workInProgress.child;
if (fiber !== null) {
fiber.return = workInProgress;
}
while(fiber !== null){
const list = fiber.dependencies;
while (dependency !== null) {
if (dependency.context === context){
/* 类组件:不受 PureComponent 和 shouldComponentUpdate 影响 */
if (fiber.tag === ClassComponent) {
/* 会走 forceUpdate 逻辑 */
const update = createUpdate(renderExpirationTime, null);
update.tag = ForceUpdate;
enqueueUpdate(fiber, update);
}
/* 重要:TODO: 提高 fiber 的优先级,让当前 fiber 可以 beginWork ,并且向上更新父级 fiber 链上的优先级 */
...
}
}
}
}
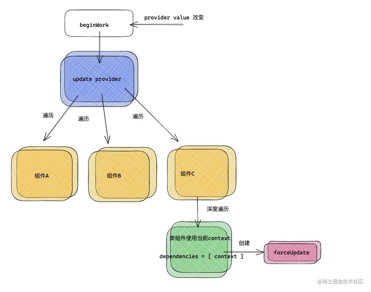
propagateContextChange 非常重要,它的职责就是深度遍历所有的子代 fiber ,然后找到里面具有 dependencies 的属性,对比 dependencies 中的 context 和当前 Provider 的 context 是否是同一个,如果是同一个,那么如果当前 fiber 是类组件,那么会给绑定一个 forceUpdate 标识 。然后会提高 fiber 的更新优先级,让 fiber 在接下来的调和过程中,处于一个高优先级待更新的状态。接下来的代码比较长,我这里没有全部罗列出来,大致逻辑就是,找到当前 fiber 向上的父级链上的 fiber ,统一更新他们的优先级,使之变成高优先级待更新状态。
那么上述流程中暴露出几个问题:
- 1 什么情况下 fiber 会存在 dependencies ,首先 dependencies 在第十七章中会讲到,它保存的是 context 的依赖项,那么什么情况下会存在 context 依赖项。
- 2 为什么对于 class 类组件会创建一个 ForceUpdate 类型的 update 对象呢? 知其然,知其所以然,首先看一下它是什么?
|--------问与答--------|
问: ForceUpdate 类型 update: 什么是 forceUpdate 类型的 update 呢?
答:在类组件中,通过调用 this.forceUpdate() 带来的更新就会被打上 ForceUpdate 类型的 update tag,这里可以理解为强制更新。 生命周期章节讲过, 在类组件更新流程中,强制更新会跳过 PureComponent 和 shouldComponentUpdate 等优化策略。 |---------end---------|
- 3 存在 dependency 的 fiber ,为什么要向上更新父级 fiber 链上的优先级,让所有父级 fiber 都处于一个高优先级。
对于上面这三个问题,跟上我的思路逐一突破。
第一个问题: 首先就是 dependencies 属性,这个属性可以把当前的 fiber 和 context 建立起关联,那么可以理解成,使用了当前 context 的 fiber 会把 context 放在 dependencies 中,dependencies 属性本身是一个链表结构,一个 fiber 可以有多个 context 与之对应。反过来推测一下,什么情况下会使用 context 呢。那么有以下几种可能:
1 有 contextType 静态属性指向的类组件。
2 使用 useContext hooks 的函数组件。
3 context 提供的 Consumer。
那么可以大胆的推测一下,使用过 contextType useContext 的组件对应 fiber,和 Consumer 类型 fiber,会和 dependencies 建立起联系,会把当前消费的 context 放入 dependencies 中。这个下面会给详细解释
第二个问题: 为什么对于 class 组件会创建一个 ForceUpdate 的 update 呢?
在生命周期章节和渲染控制章节,讲到过如果想要让类组件调用 render,得到新的 children,那么就要通过 PureComponent 和 shouldComponentUpdate 等层层阻碍,那么 context 要突破这些控制,就要做到当 value 改变,消费 context 的类组件更新,则需要通过 forceUpdate 强制更新。这样就解决了类组件更新限制。
那么总结一下流程,当 Provider 的 value 更新之后,Provider 下面的只要有消费了 context 的类组件,就会触发强制更新。这也就解释了最开始的问题——context 更新,如何避免 pureComponent , shouldComponentUpdate 渲染控制策略的影响。 用一幅流程图表示:

第三个问题: 这个问题就要从 Provider 类型的 fiber 调和开始讲。
# Provider 和 beiginWork 调和更新机制
接下来重点介绍 Provider 和 beiginWork 调和更新机制。首先引出两个思考点:
- 第一个类组件执行 render ,函数组件执行就是渲染么?
- 第二个 Context 改变如何做到消费 context 的组件更新的?(更新原理)
先来看一下第一个思考点,关于渲染的思考,实际上在 React 整个 Reconciler 调和流程中,从更新调度任务的发起,再到在 commit 和 render 两大阶段,再到真实的 dom 元素绘制,每一个环节都属于渲染的一部分。而开发者能够控制的 render ,只是其中的一小部分——类组件执行 render ,函数组件执行。而且这些本质上都发生在 FunctionComponent fiber 和 ClassComponent fiber 上。但是整个 fiber 树在调和阶段都需要更新的。更新调和 fiber 的方法在 React 底层叫做 beginWork。有一个问题需要注意,就是 beginWork 非 render。先来看看两者的区别。
beginWork: 在一次更新中,只要需要更新的 fiber 或者受到牵连的 fiber,都会执行 beginWork 。render: 在一次更新中,只有组件类型的 fiber 会执行 render ,得到新的 children 。如果组件触发 render 那么它一定经历过beginWork
这里如果有同学不明白不要紧,接着往下看。
比如发生一次更新任务,此次更新可能发生整个 fiber 树的任意枝叶上,但是因为 context props 穿透影响,React 不知道此次更新的波及范围,那么如何处理呢? React 会从 rootFiber 开始更新,每一个更新 fiber 都会走 beginWork 流程,开始找不同,找到有没有需要更新的地方,那么指标是什么呢,其中一个重要的指标就是更新的优先级,老版本用的是 expirationTime ,新版本用的是 lane,那么就要保证一个问题,就是如果更新发生在一个子代节点,那么只有父节点 beginWork 才能让子代节点 beginWork。这样就形成了一条 root fiber -> 父 fiber -> 子 fiber 的 beginWork 链。在 beginwork 过程中,有几种情况:
- 第一种: 如果遇到组件,而且更新不涉及当前组件,也不在当前组件的父子递归链上,那么就不会 render,也不会向下 beginWork 。
- 第二种: 如果遇到组件,而且更新不涉及当前组件,但是更新组件属于当前组件的子孙后代,那么不会 render,但是会向下 beginWork ,目的很明确,找到对应的更新组件。
- 第三种: 如果遇到其他类型的 fiber 比如 hostComponent
<div>,那么会对比当前的更新优先级,如果低优先级,那么不需要向下 beginWork 。反之向下 beginWork。
这么说可能大家不是很理解,我举一个例子:
如下当点击 componentB 下面的 span 触发 setState 更新 ,如下可以清晰看见 beginWork 和 render 流程。

- 从 root 开始第一次调和, 三个 fiber 都会经历 beginWork ,通过对比优先级,
componentA和div停止向下 beginwork。 - 更新发生在 componentB ,所以 componentB 渲染,触发
render,得到新的 element,通过对比,divspan都会 beginwork。 - componentC 由于父组件更新,没有任何优化策略的情况,那么也会跟着
render,接着 div 也会跟着 beginwork。
那么如上,如果 componentC 通过 PureComponent 或者 shouldComponentUpdate 限制更新之后。那么会变成如下的样子:

- 如上 componentC 通过
PureComponent处理后,不再 render ,当然也不会再向下 beginwork。
接下来,如果点击 componentC 下的 div,触发 setState 更新,那么又会发生什么呢?
- 此时更新发生在
componentC上,所以 componentB 只会发生 beginwork ,不会发生 render。 componentB下面的div会停止向下的 beiginwork 。

我们总结流程如下:
- 1 如果一个组件发生更新,那么当前组件到 fiber root 上的父级链上的所有 fiber ,更新优先级都会升高,都会触发 beginwork 。
- 2 render 不等于 beginWork,但是 render 发生,一定触发了 beginwork 。
- 3 一次 beginwork ,一个 fiber 下的同级兄弟 fiber 会发生对比,找到任务优先级高的 fiber 。向下 beginwork 。
对于 beginwork 的流程,接下来会有专门的章节维护。
Context 原理
接下来言归正传,我们来研究一下 context 的更新原理,上面说到 Provider 更新,会递归所有的子组件,只要消费了 context 的子代 fiber ,都会给一个高优先级。而且向上更新父级 fiber 链上的优先级,让所有父级 fiber 都处于一个高优先级。那么接下来高优先级的 fiber 都会 beginWork 。
那么将上述例子进行修改,propagateContextChange 的流程会下如下一样,把父级 fiber 的优先级提高。

那么整个 fiber 更新流程会像如下一样

# 2 Consumer
我们已经讲了 Provider 核心原理,还有另外一部分就是 Consumer ,研究一下其原理。
# Consumer 流程
上文说道,Consumer 本质上是类型为 REACT_CONTEXT_TYPE 的 element 对象。在调和阶段,会转化成 ContextConsumer 类型的 fiber 对象。在 beginwork 中,会调用 updateContextConsumer 方法。那么这个方法做了些什么呢?
react/react-reconcider/src/ReactFiberBeginWork.js
function updateContextConsumer(current,workInProgress,renderExpirationTime,) {
let context = workInProgress.type;
const newProps = workInProgress.pendingProps;
/* 得到 render props children */
const render = newProps.children;
/* 读取 context */
prepareToReadContext(workInProgress, renderExpirationTime);
/* 得到最新的新的 context value */
const newValue = readContext(context, newProps.unstable_observedBits);
let newChildren;
/* 得到最新的 children element */
newChildren = render(newValue);
workInProgress.effectTag |= PerformedWork;
/* 调和 children */
reconcileChildren(current, workInProgress, newChildren, renderExpirationTime);
return workInProgress.child;
}
updateContextConsumer的核心流程:
- 首先调用
readContext获取最新的 value 。 - 然后通过
render props函数,传入最新的 value,得到最新的children。 - 接下来调和 children 。
那么有一个问题就是 fiber 上的 dependencies 如何和 context 建立起关联。 那么就是 readContext 这个函数做的事,可以提前透露一下,useContext 和 contextType 本质上也是
# readContext
readContext 是除了 Provider 之外,第二个核心知识点。
react/react-reconcider/src/ReactFiberNewContext.js
export function readContext( context,observedBits ){
/* 创建一个 contextItem */
const contextItem = {
context,
observedBits: resolvedObservedBits,
next: null,
};
/* 不存在最后一个 context Dependency */
if (lastContextDependency === null) {
lastContextDependency = contextItem;
currentlyRenderingFiber.dependencies = {
expirationTime: NoWork,
firstContext: contextItem,
responders: null,
};
} else {
/* 存在的情况 */
lastContextDependency = lastContextDependency.next = contextItem;
}
return isPrimaryRenderer ? context._currentValue : context._currentValue2;
}
- readContext 主要做的事情是这样的,首先会创建一个 contextItem ,上述说到过 fiber 上会存在多个
dependencies,它们以链表的形式联系到一起,如果不存在最后一个context dependency,那证明 context dependencies 为空 ,那么会创建第一个 dependency ,如果存在最后一个 dependency ,那么 contextItem 会以链表形式保存,并变成最后一个 lastContextDependency 。
# 多个 Provider 嵌套
如果有多个 Provider 的情况,那么后一个 contextValue 会覆盖前一个 contextValue,在开发者脑海中,要有一个定律就是:Provider 是用来传递 value,而非保存 value 。
# 3 contextType 和 useContext
# useContext 原理
useContext 原理,调用 useContext 本质上调用 readContext 方法。
react/react-reconcider/src/ReactFiberHooks.js
const HooksDispatcherOnMount ={
useContext: readContext
}
- 函数组件通过 readContext ,将函数组件的
dependencies和当前 context 建立起关联,context 改变,将当前函数组件设置高优先级,促使其渲染。
# contextType 原理
类组件的静态属性 contextType 和 useContext 一样,本质上就是调用 readContext 方法。
react/react-reconcider/src/ReactFiberClassComponent.js
function constructClassInstance(workInProgress,ctor,props){
if (typeof contextType === 'object' && contextType !== null) {
/* 读取 context */
context = readContext(contextType);
}
const instance = new ctor(props, context);
}
- 静态属性 contextType ,在类组件实例化的时候被使用,本质上也是调用
readContext将 context 和 fiber 上的dependencies建立起关联。
# 4 Context 流程总结
下面对整个 context 原理部分做总结。
- Provider 传递流程:Provider 的更新,会深度遍历子代 fiber,消费 context 的 fiber 和父级链都会提升更新优先级。 对于类组件的 fiber ,会 forceUpdate 处理。接下来所有消费的 fiber,都会 beginWork 。
- context 订阅流程:
contextType,useContext,Consumer会内部调用readContext,readContext 会把 fiber 上的dependencies属性和 context 对象建立起关联。
# 5 总结
本章节知识点总结:
- context 原理,Provider 做了些什么。
- beginWork 和 render 的更新原则和区别。
- 三种 context 传递模式原理。
- context 订阅消费原理。
- Provider 嵌套传递原理。
透漏一下,接下来会更新另外一个新的章节 fiber 初始化和调和流程。